一、研究背景
近年来,越来越多的研究表明,肠道菌群失调可通过“肠-脑轴”影响阿尔茨海默病(Alzheimer’s disease, AD)的发生与进展,其过程涉及宿主免疫反应、神经功能调控及代谢稳态等多种生物学机制。然而,肠道微生物群的组成不仅受到饮食等环境因素的影响,也受到宿主遗传变异的调控。已有研究表明,宿主遗传变异不仅可以直接作用于宿主表型,还可能通过调控肠道微生物群结构,间接影响AD的发生发展。因此,要深入解析AD复杂的发病机制,需要同时考虑宿主遗传因素与肠道微生物群的影响。
二、核心发现
近日,复旦大学生物医学工程与技术创新学院赵兴明教授/杨禹丞副研究员团队在Microbiome期刊发表题为“Impacts of host genetics on gut microbiome composition in Alzheimer’s disease”的研究论文。该研究首次在微生物亚群水平上系统鉴定了与AD相关的肠道微生物特征模块——Anaerostipes富集型肠道特征(Anaerostipes-enriched enterosignature, ES-Ana);通过整合肠道宏基因组数据与宿主全基因组遗传数据,系统解析了ES-Ana与AD之间的生物学关联及其潜在遗传基础。研究结果揭示了宿主遗传变异对肠道微生物组成的复杂调控效应,进一步阐明了肠道微生物改变在AD发生发展中的遗传学意义。该研究为理解AD中宿主-微生物互作机制提供了新的证据,也从系统层面强化了“肠-脑轴”在AD病理机制中的重要作用。

图1:实验设计
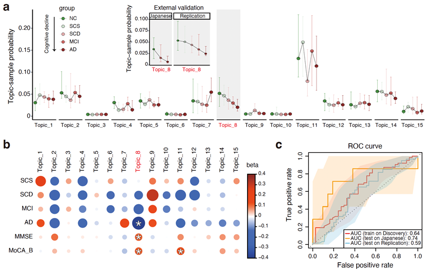
Anaerostipes富集型肠道特征(ES-Ana)与认知功能障碍的关联
研究团队共收集了252例中国人的粪便样本和血液样本作为发现队列,并分别进行宏基因组测序和全基因组测序。研究对象涵盖了AD发展的5个阶段,包括:阿尔茨海默病(Alzheimer’s disease,AD)、轻度认知障碍(Mild Cognitive Impairment,MCI)、主观认知下降(Subjective Cognitive Decline,SCD)、主观认知症状(Subjective Cognitive Symptoms,SCS)及正常对照(Normal Control,NC)。研究团队采用潜在狄利克雷分配(latent Dirichlet allocation,LDA)主题模型对肠道微生物群落结构进行建模,将样本的菌群组成表征为15个肠道微生物社团特征。其中,Topic_8菌群社团丰度随着AD病程进展呈持续下降趋势。这一趋势在两个独立验证队列中得到了重复验证,包括一个自招募的中国人重复队列以及一个公开的日本人群队列,表明该关联模式具有良好的稳定性和鲁棒性。进一步分析发现,Topic_8社团中Anaerostipes属菌占比高达54%,为该菌群社团的主导菌属。因此,研究团队将该菌群特征命名为Anaerostipes富集型肠道特征(Anaerostipes-enriched enterosignature,ES-Ana)。

图2:ES-Ana与认知障碍显著正相关,且在AD患者中具有一定区分能力
ES-Ana相对丰度对认知障碍的复杂遗传效应
为探索宿主遗传因素对ES-Ana的影响,研究团队整合人体基因型数据,对ES-Ana丰度开展了全基因组关联分析(genome-wide association study, GWAS)。结果共鉴定出41个与ES-Ana丰度显著相关的独立SNP遗传位点。进一步通过计算个体的AD多基因风险评分(polygenic risk score,PRS),研究发现:AD的多基因风险评分不仅与ES-Ana丰度显著负相关,同时也与认知功能评分呈显著负相关,表明遗传上更高的AD风险与更低的ES-Ana丰度相关。这些结果提示,ES-Ana丰度与AD进程之间存在显著的遗传学关联,并可能在AD发生发展过程中发挥潜在的保护作用。

图3:ES-Ana在遗传层面与AD存在关联
ES-Ana相关基因的生物学功能富集及表达特征
研究团队对上述41个关联SNP进行了基于基因位置的功能注释,共鉴定出174个与ES-Ana相关的候选基因,其中包括多种已知与AD相关的关键基因。功能富集分析显示,这些基因显著富集于AD相关生物学过程及疾病表型,进一步支持其在AD发生发展中的潜在作用。此外,通过分析这些基因在不同脑细胞类型中的表达特征,研究发现这些基因在脑衰老过程中,尤其是在胶质细胞中表现出持续性的表达下调,并在AD患者的胶质细胞中普遍呈现显著低表达。其中,多种AD相关差异表达基因(如APOE,TENM2)与脑内脂质代谢调控及神经发育过程密切相关。

图4:ES-Ana相关基因富集的生物功能和细胞类型特异的表达模式
三、论文信息
这一项成果以《Impacts of host genetics on gut microbiome composition in Alzheimer’s disease》为题,已于2026年3月5日发表在Microbiome期刊。复旦大学类脑智能科学与技术研究院博士生刘金鑫为本文第一作者,复旦大学生物医学工程与技术创新学院赵兴明教授、杨禹丞副研究员为本论文共同通讯。该论文受到国家重点研发计划、国家自然科学基金委、上海市科技委员会等经费资助。
原文链接:https://link.springer.com/article/10.1186/s40168-026-02342-8
